|
Kinematics Animation Multithread
|
#include <iostream>#include <vector>#include <igl/opengl/glfw/Viewer.h>#include <igl/opengl/glfw/imgui/ImGuiPlugin.h>#include <igl/opengl/glfw/imgui/ImGuiMenu.h>#include <igl/opengl/glfw/imgui/ImGuiHelpers.h>#include <igl/slim.h>#include "./include/euler_rotations.h"#include "./include/exoskeleton.h"#include "./include/menu_handler.h"#include "./include/animated_hand.h"#include "./include/kinematic_animation.h"
Go to the source code of this file.
Functions | |
| int | main (void) |
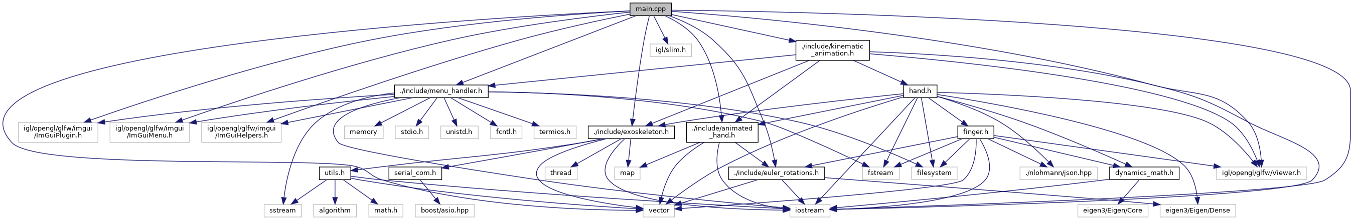
| This is the main execution function. It first initiates the libigl viewer and then calls the menu handler from ImGui. It then defines the exoskeleton handlers and defines the callback function for the rendering loop. For a better understanding of the dependencies see the provided call graph. More... | |
| int main | ( | void | ) |
This is the main execution function. It first initiates the libigl viewer and then calls the menu handler from ImGui. It then defines the exoskeleton handlers and defines the callback function for the rendering loop. For a better understanding of the dependencies see the provided call graph.
Definition at line 22 of file main.cpp.
